Local Energy Cooperatives (LECOO)
Co-authors: Elena Tabakova, Yasaman Momenzadeh
Location: Berlin-Brandenburg
The development of the digital platform that enables users to calculate which type of decentralized sustainable energy is the most viable solution for their neighbourhood is devised with the usage of thorough research, software such as Rhino, Grasshopper and Figma, a platform for the simulation of user experience. We have chosen Tegel airport area and its surrounding for a case study where we tested this analysis and simulated user experience through the platform. LECOO is a technical tool and a platform that aims to aid people in determining best ways to develop decentralized energy grids.
Visit: https://www.youtube.com/watch?v=WqWvd2Tx668&ab_channel=ElenaTabakova
Interface of the platform displaying options for the user
Different Modes for Energy Production
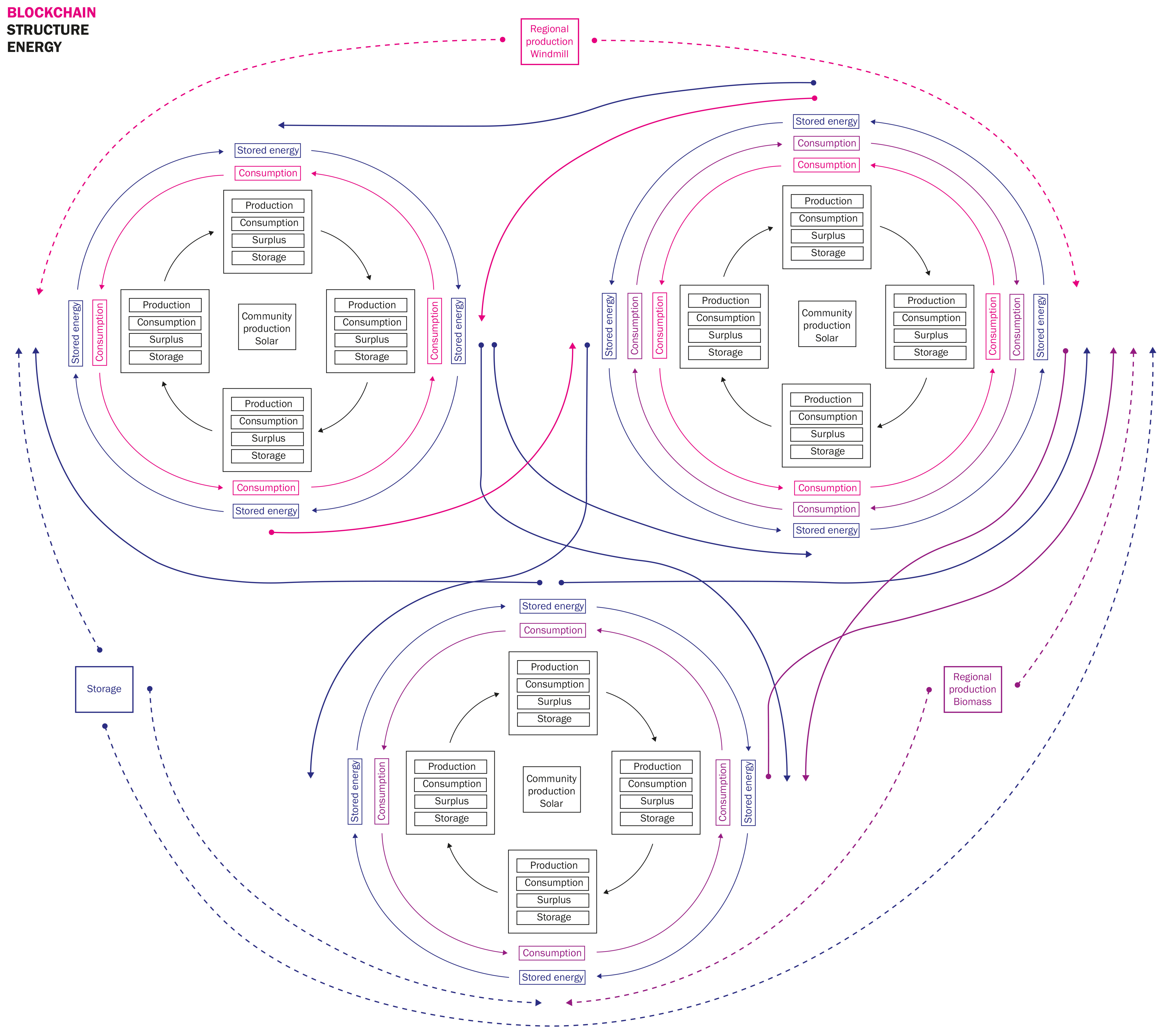
Complex Blockchain System regulating the exchange of Energy between Communities
Structure of a Blockchain Unit
Data Center used for Processing Blockchain System and as a Source of Heat Energy